其實這個過程和“把大象裝進冰箱”有異曲同工之處——我們需要把家用220V交流電降壓成低壓(低壓的數值根據需要的電壓而定)的交流電,然后把交流電整流成直流電,最后用電容把直流電里剩下的交流份量去掉,這樣,就得到了可以把手機接上去5V直流電。這就是手機充電器的工作過程。以上三步被稱為;變壓、整流、濾波。這是最通俗的解釋

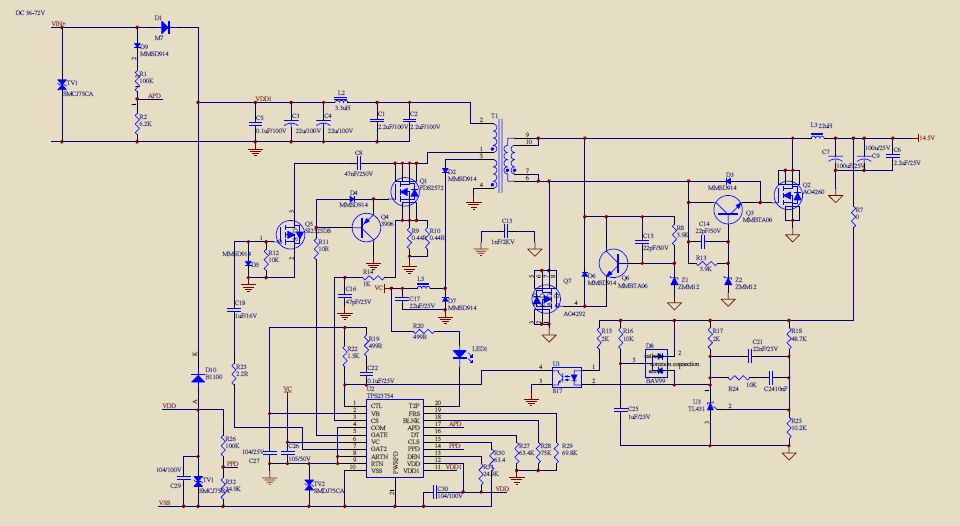
而事實上,手機充電器就是一個開關電源。直流開關電源,是一種將低質量的電源,如220V市電轉換為可以用于對電源質量有特定要求的設備的直流電。其核心是DC/DC變換器。市電輸入后經過二極管組成的電橋整流濾波后得到一個單向脈動的直流電給變壓器輸出所需電壓值的方波,再經過一次整流濾波得到符合要求的直流電壓。

為了使輸出穩定且符合要求,需要一個反饋電路來實時調整PWM占空比,即圖的下半部分。從輸出電壓中采樣給一個比較器與基準電壓比較來控制脈寬調制器輸出的PWM信號。采樣過程常用光耦來進行隔離。如此一來變壓器前端開關管的控制信號即可根據輸出情況進行實時調整做到穩定準確的輸出。
因此輸出的直流電壓是實時檢測實時調整的,只要輸入電壓在一定的區間內波動,并不會影響輸出的伏值。